地理坐标:广西省·贺州市·富川瑶族自治县·朝东镇·福溪村主要诉求:探索福溪村适宜的乡村振兴模式,打造富川乡村振兴的示范样板,重点解决乡村人均收入不高、乡村风貌缺失、特色不鲜明等突出问题。总体思路:与本院同时做的另外两个村庄的振兴发展思路不同,本村旨在探索渐进式有机更新,恢复传统村落风貌格局,即:找出村落的核心问题,以针灸式的疗法,通过政府主导、平台化运营的模式,充分发挥农村合作社的作用,收购村内闲置产权,完善基础设施建设,引入多家专业团队打造样板产品,起到龙头作用带动村民共建共享,最终串珠成线,实现福溪乡村振兴、共同富裕。
01现状困境

福溪村历史悠久,村、山、田、水、林构成传统村落格局,潇贺古道更是穿村而过。作为唐宋古寨,福溪村有着浓郁的人文风情、独特的喀斯特地形地貌以及优美的山水田园风光,成为贺州一个主要的乡村旅游点。

随着福溪村的进一步发展,福溪村的交通状况、产业结构、建筑景观等问题局限性逐渐暴露并凸显,严重影响福溪村的进一步发展,局限性主要表现为以下几方面:
①传统风貌逐渐遗失困境:古建筑破损较多,现代建筑穿插其中,景观未曾梳理,影响传统村落风貌;②交通困境:外部交通可进入性较弱,内部路网结构呈现带形式,未成环路;③产业困境:核心产业为农产品种植及售卖,尚未形成明显的经济带动作用;④人才困境:村内大量人口尤其是青壮年劳力不断“外流”,空心化现象严重。
综合判断,福溪村现状村内建筑景观逐渐失去了其传统村貌特色,且交通、产业、空间利用等现状不符合未来发展和乡村振兴的需求,从而导致了人才流失、经济发展受限等问题,最终也将影响福溪村的核心竞争力以及可持续发展的能力。

02面临机遇
区域条件优势、省际合作机遇等环境政策及区域背景为福溪村未来发展奠定了良好的基础,乡村振兴战略的实施更是为福溪村的进一步发展营造了良好的突破口:
①乡村振兴战略:十九大报告提出乡村振兴战略产业兴旺、生态宜居、乡风文明、治理有效、生活富裕的五大要求。对福溪村乡村振兴战略的实施进一步明确了目标和方向。
②区域条件优越:福溪村所处的富川县地处粤港澳大湾区与大桂林国际旅游目的地之间,是粤港澳地区自驾游客去往桂林的中转站,区位条件优越。
③省际合作机遇:福溪村所处的贺州地处贵广高铁枢纽核心,可有效对接粤港澳大湾区城市群和高铁经济带沿线重点城市,是高铁经济带开放合作的先行区。《粤桂黔滇高铁经济带合作试验区广西园贺州分园发展规划(2020-2030年)》提出构建“一核一轴两翼”的总体空间结构,加快富川国际慢城等文化旅游、健康养生产业聚集区建设。
抓住乡村振兴战略的发展机遇,挖掘地域文化因子,再现传统古村风貌,丰富创新产品业态,重塑繁荣商业景象,发展文旅产业,探索乡村振兴新模式,构建福溪村乡村振兴的发展途径。
03开发思路
在院领导的带领下,项目组在深入探究我国乡村振兴战略的基础上,研究了多个乡村振兴的典型案例,深刻探讨了适合福溪村的乡村振兴新模式,最终探索出“针灸式”有机更新的协作共建新模式,即设立平台公司,吸引专业企业集群、村集体、农户进行协作共建,最终将福溪村打造成为“网红爆款,富民示范”。

(1)打造网红爆款:点位激活,针灸治疗

(2)打造富民示范:主客共建,有机更新

规划团队在总结福溪村特色地域文化、景观建筑风貌、乡村振兴的发展模式后,经过激烈的探讨和多次集思广益的头脑风暴,将福溪村未来的发展定位为:

这一发展定位,将进一步助力福溪村瑶族民俗文化,如巡游踩街、织绣技艺、古戏文化、竹编工艺、油茶松耙的发扬和传承。同时,福溪村的发展坚持以人为本,完善基础生活配套和休闲设施配套,打造主客共建、主客共享的福溪理想村。
项目组进一步从乡村建设的塑空间、造氛围、显特色、融产品、植业态五个角度,对福溪村风貌进行整体修复提升和打造:

(1)村貌恢复——恢复传统古村风貌根据福溪村现状建筑格局及节点特征,恢复福溪村的公共空间肌理,如风雨桥、石围墙、古树等,凸显福溪村标志性节点。同时,对照福溪村的古地图,针对门楼、祠堂等乡村伦理空间,进行功能再塑,再现传统风貌,构筑福溪村乡村记忆、历史记忆场所,打造福溪村村民精神守望地。

(2)风情再现——再现繁华商业情景通过修复建筑风貌、梳理传统商业业态,植入福溪供销社、豆腐作坊、铁匠铺、酒楼、油茶馆、竹编铺等传统商业业态,再现福溪村潇贺古道商业氛围。

(3)文化激活——以文化激活福溪产业品牌福溪村有丰富的瑶乡文化、建筑文化、古道商贸文化、名人文化(周敦颐、马殷等)以及宗族文化。在福溪村乡村振兴的前提下,将各种文化与乡村生活、乡村生产、乡村生态等乡村要素结合,并通过文化展示、文化休闲、文化体验、文化创意等方式,将福溪村文化进行活化、激活。

(4)产品复合——资源整合,丰富福溪产品内容规划将福溪村作为村集体+平台化专业运营的乡村振兴实验田,注重百花齐放,打造文化特色突出、内涵丰富的复合型乡村旅游产品。同时,吸引专业团队入驻,满足游客多样化的休闲度假需求。

04规划策略
本次规划将福溪村古村核心区的空间结构进行梳理,充分利用福溪村街巷空间,结合各项业态的特色,打造主客共享的福溪理想生活村。
按照福溪村街巷空间特色,立足福溪村特色地域文化,倾听福溪村村民的真实心声,将福溪村古村核心区打造为两街四巷的总体空间布局,并通过精准诊断福溪村亟需调整和补充的功能需求,植入特色业态:一方面,满足村民的基本生活需求;一方面,满足居民与游客的休闲需求;另一方面,满足游客的度假需求。

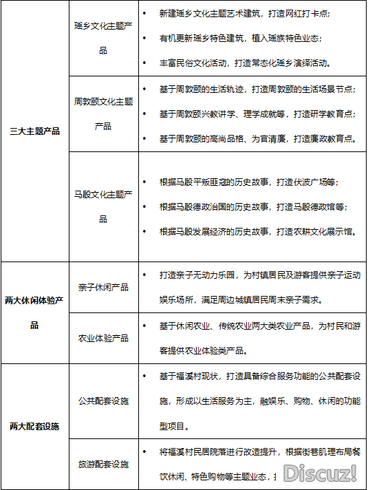
同时,有效结合福溪村古村核心区和古村周边地区,规划组根植于福溪村的在地文化,深挖三大主题产品,两大休闲体验产品,并构建两大配套设施,将福溪村打造为“有温度、有深度;可休闲、可体验”的旅游目的地和理想居住地,一方面满足古村度假旅游者、文化研学旅游者、亲子休闲旅游者、农业体验旅游者的需求;另一方面,满足福溪村民对美好生活的追求,丰富福溪村民的休闲生活,营造舒适的生活氛围。

05总结
乡村振兴最忌千村一面,因此,乡村振兴的发展模式也不是千篇一律的。我院梳理了福溪村所面临的核心问题、总结了其所拥有的亮点特色,提出了针对性的乡村振兴发展模式,即:恢复福溪村传统村落风貌格局,充分发挥农村专业合作社的作用,探索“针灸式”有机更新,协作共建的乡村振兴新模式,将福溪村打造成为一个集瑶族文化深度体验、主客共建共享的乡村振兴示范地。
一方面,通过成立农村合作社收集村内闲置产权,并完善基础设施,恢复传统风貌;另一方面,提供优惠招商政策,吸引专业团队入驻,并挖掘具有代表性的地域文化要素,打造美学空间,植入业态,重塑产业,点位激活;同时也不忘村民需求和传统村落特色,构筑福溪村乡村记忆、历史记忆场所,打造福溪村村民精神守望地,真正探索出福溪村的乡村振兴新模式。
- END -
文丨浙江旅游科学研究院 编辑/版丨蓝多多